圣维南原理的表现

圣维南原理的表现
执笔介绍
- 是弹性力学的基础性原理
- 由法国物理学家圣维南于1855年提出
内容
- 在物体上,只要保证载荷的合力和合力矩相等,载荷的具体分布形式只对载荷分布区域附近的应力有影响,对离载荷区域较远区域的应力影响较小
案例
模型
- 模型为对称模型,取四分之一模型进行分析查看,缩短分析时间
条件
-
地面对轮毂的接触力为20000N
-
中心圆孔表面约束
-
轮毂材料为铝合金6061-T6
-
载荷分布形式:集中载荷、均布载荷、线性载荷、余弦载荷
-
载荷加载位置:
要求
- 对比四种载荷分布形式下的轮毂应力情况
分析数据
集中载荷
![]() |
![]() |
![]() |
![]() |
![]() |
![]() |
均布载荷
![]() |
![]() |
![]() |
![]() |
![]() |
![]() |
线性载荷
![]() |
![]() |
![]() |
![]() |
![]() |
![]() |
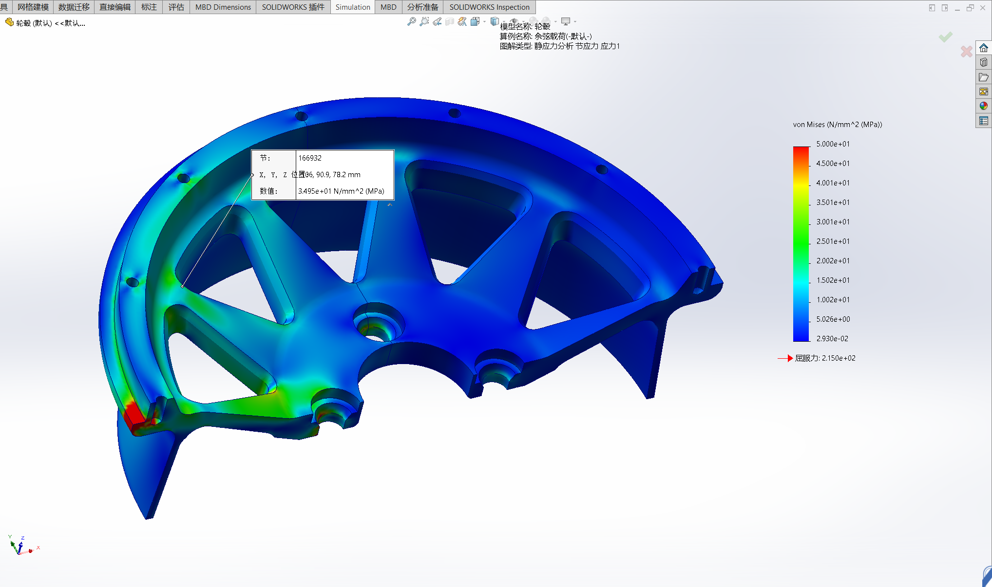
余弦载荷
![]() |
![]() |
![]() |
![]() |
![]() |
![]() |
数据
| 节点编号 | 7964 | 640 | 166932 | 161074 | 155001 | 162327 |
|---|---|---|---|---|---|---|
| 集中载荷/MPa | 261.4 | 44.9 | 35.0 | 28.4 | 22.5 | 11.6 |
| 均布载荷/MPa | 124.5 | 44.8 | 34.9 | 27.7 | 22.6 | 11.7 |
| 线性载荷/MPa | 112.6 | 44.7 | 34.9 | 27.6 | 22.6 | 11.7 |
| 余弦载荷/MPa | 145.8 | 44.8 | 34.9 | 27.9 | 22.6 | 11.7 |
结论
- 当在同类型产品分析中,若关心的区域在640节点位置附近甚至区域之外,既可以使用等效载荷简化的方式进行处理,而不需要在意载荷的具体分布形式
注意事项
- “载荷分布改变前后,载荷合力以及合力矩基本不发生变化”这一条件不是圣维南原理的观点,而是简化模型的力学前提条件,这是力学模型简化必须遵守的基本规则之一
- 圣维南原理描述的是载荷分布变化对应力结果的影响,所以由模型及特征简化问题导致的结果影响和圣维南原理无直接关系
- 圣维南原理是对应力结果的描述,所以载荷分布改变所导致的位移偏差和圣维南原理无直接关系,并且由于载荷简化导致位移偏差多大基本上属于简化不合理问题
评论
匿名评论隐私政策
✅ 你无需删除空行,直接评论以获取最佳展示效果





































