不同加强筋的效果

不同加强筋的效果
执笔分析模型
- 对一材料为ABS的工字结构和U形结构板材,进行增加1.5mm厚度呈30°、45°、60°、90°加强筋查看其变形情况
- 一端进行固定约束,一端施加1N·m力矩
|
|
|
分析结果
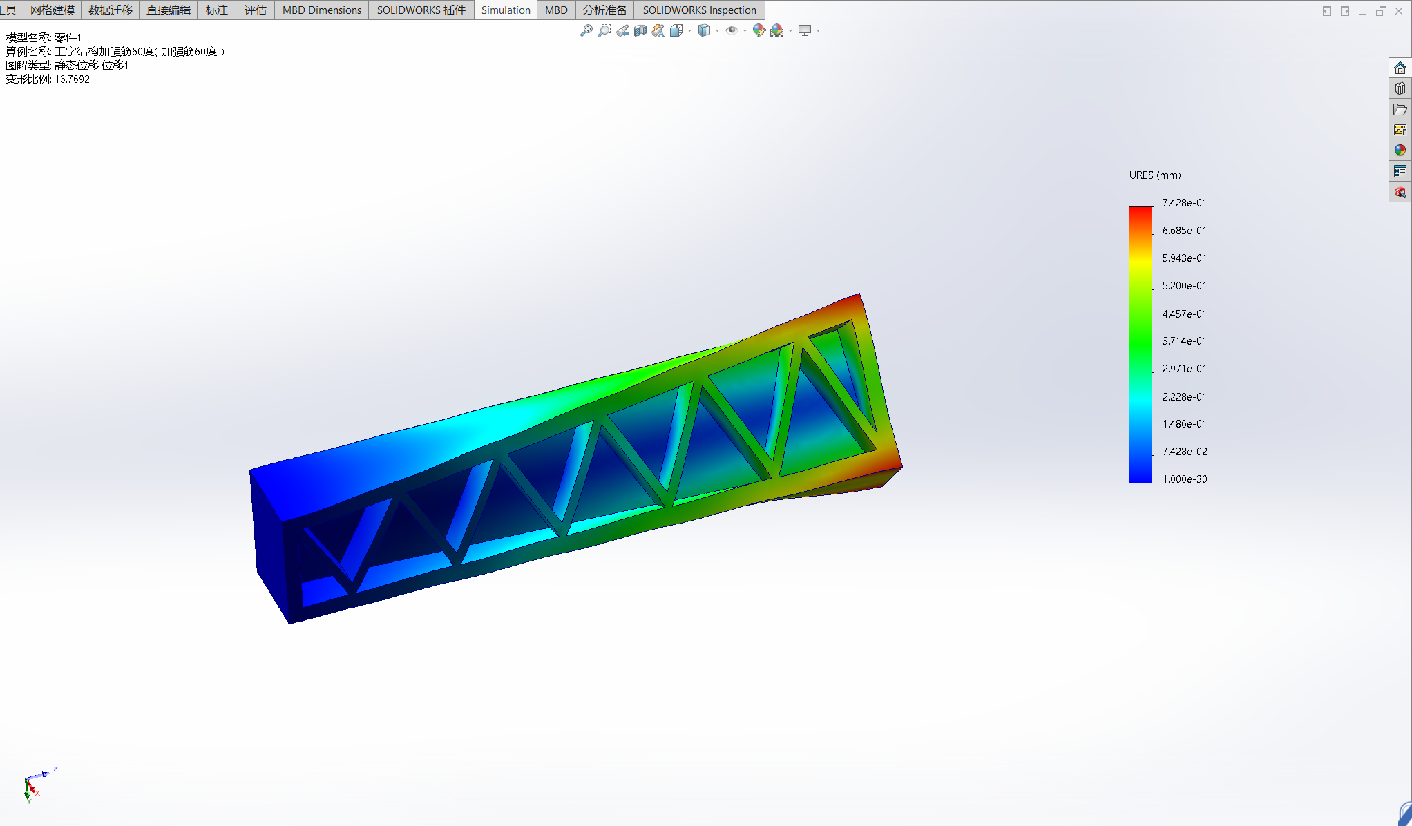
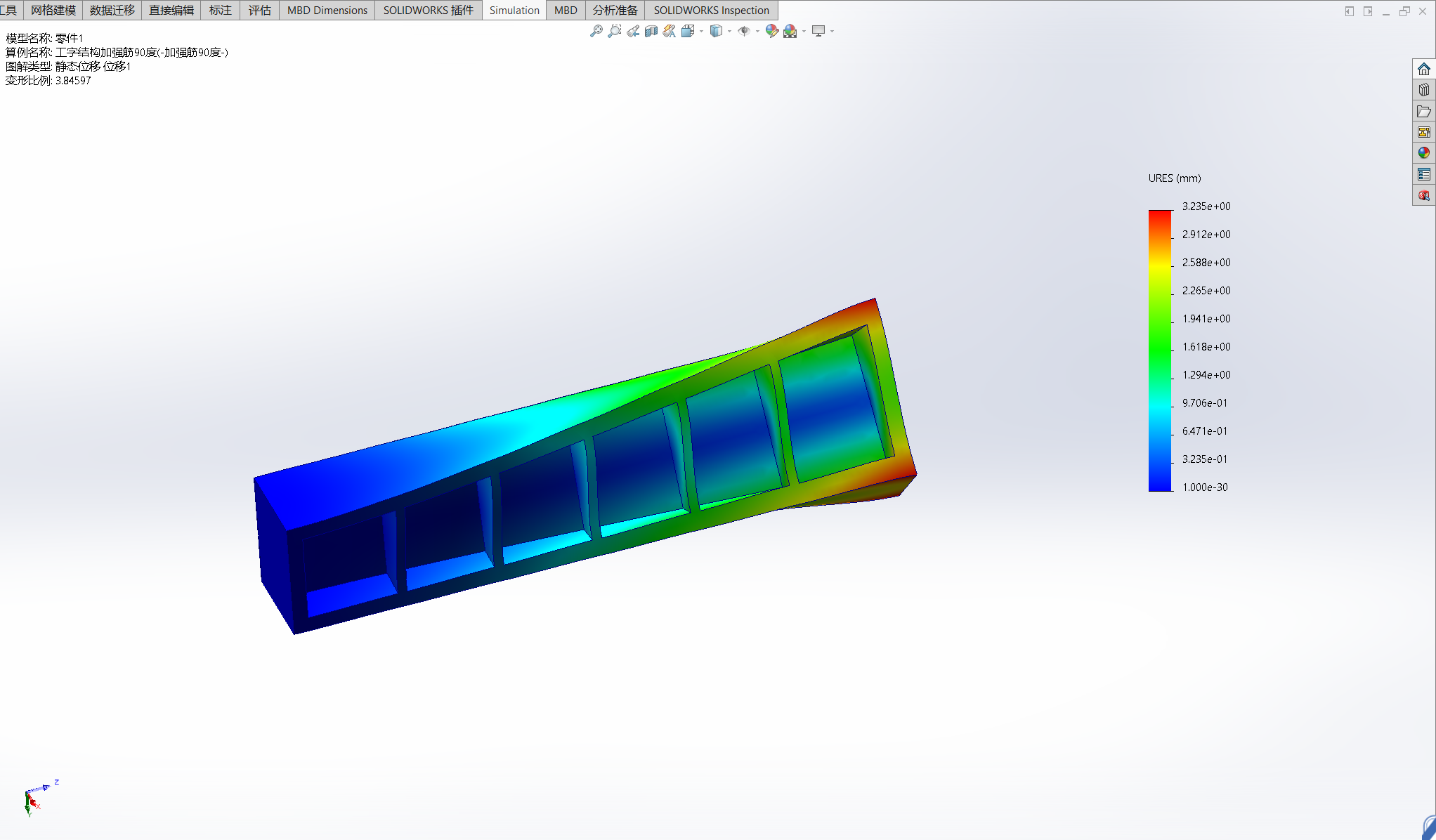
工字结构
![]() |
![]() |
![]() |
![]() |
![]() |
U形结构
![]() |
![]() |
![]() |
![]() |
![]() |
数据
| 结构 | 加强筋 | 变形量\mm |
|---|---|---|
| 工字结构 | 无加强筋 | 4.065 |
| 30°加强筋 | 1.292 | |
| 45°加强筋 | 0.8509 | |
| 60°加强筋 | 0.7428 | |
| 90°加强筋 | 3.235 | |
| U形结构 | 无加强筋 | 6.207 |
| 30°加强筋 | 1.013 | |
| 45°加强筋 | 0.6371 | |
| 60°加强筋 | 0.5362 | |
| 90°加强筋 | 4.242 |
结果
- 对上述条件中,在加强筋呈现45°至60°时其具有较好的抗变形能力
评论
匿名评论隐私政策
✅ 你无需删除空行,直接评论以获取最佳展示效果




















